[最も欲しかった] 大智若愚 意思 造句 919749-大智若愚 意思 造句
成语造句大智若愚造句 大智若愚注音 dà zhì ruò yú 大智若愚释义 某些才智出众的人,看来好象愚笨,不露锋芒。 大智若愚出处 宋·苏轼《贺欧阳少师致仕启》:"大勇若怯,大智如愚。 " 大智若愚造句用大智若愚造句 大智若愚造句 1、我看老王是大智若愚, Bu 相关的事,他都糊里糊涂,属他份内的 Shi ,却一清二楚。 2、执雌守黑,不敢自遂, Da 智若愚,于是乎在。 3、我总是发 Xian ,要成功于世,就必须大智若愚。 4、表面 Shang 看起来他好像不太灵光,没想到这一连串大智若愚的意思: 成语: 大智若愚 大的成语 、 愚的成语接龙 拼音: dà zhì ruò yú 解释: 某些才智出众的人,看来好像愚笨,不露锋芒。 出处: 宋·苏轼《贺欧阳少师致仕启》:" 大勇若怯 , 大智如愚 。 " 举例造句: 执雌守黑,不敢自遂, 大智若愚 ,于是乎在。 ★章炳麟《箴新党论》 拼音代码: dzry
虚怀若谷是褒义词还是贬义词 星火网校
大智若愚 意思 造句
大智若愚 意思 造句-大智若愚的造句和例句: 1 大智若愚(能隐藏自己才是最大的才能) 2 要在人世间取得成功,我们必须大智若愚。内有更多更详细关于大智若愚的造句Dec 14, · 大智若愚造句 1难道你没有听说过大智若愚吗? 2老李是一个大智若愚、深藏不露的人,我们应该多向他请教。 3小慧看起来呆呆的,读起书来却过目不忘,难怪老师说她大智若愚。



缺一不可的意思缺一不可是什么意思 天奇生活
Aug 23, 12 · 成语名称:大智若愚 dà zhì ruò yú 欢迎您访问本页,本页的主要内容为解释成语大智若愚的出处和来源,以及回答大智若愚的意思是什么,其中包含英语翻译和造句,同时提供了百度百科和SOSO百科的链接地址,为您全方位的诠释大智若愚成语。大智若愚的意思,大智若愚造句 大智若愚:dà zhì ruò yú 很有智慧的人不露锋芒,外表看起来好像很愚笨。例句别看他不吭不声,其实他是个大智若愚之人,计划早都订好了。近大巧如拙。 更多信大智若愚的反义词 愚不可及 气焰熏天 不可一世 夜郎自大 愚昧无知 锋芒毕露 大智若愚造句 你可别看他平时不言不语,什么都不明白似的,其实他是个大智若愚的人,你们的计划他早就猜想到了。 要想在这里取得成功,我们必须学会大智若愚。
造句网总共为大家搜集整理到了 30 个跟 大智若愚 相关的成语造句例子,网友可以根据自己的需要选择最合适的例句来使用。 建议大家的使用的时候加上自己的理解,对下面的原句做适当修改,这样才能真正理解成语 大智若愚 的意思并且逐步提高造句的能力。Apr 21, 17 · 大智若愚是什么意思大智若愚成语典故例子 导语:大智若愚'若愚,已人理悟之境;但要大彻大悟,当需'守愚,守者即修行,亦即功夫。 理上之悟,是一悟,已近'愚'之境界;事上之悟,事事悟,时时醒,持守如一,乃一大智者。Jun 02, 21 · 我理解的大智若愚,是予人无害的,敛尽锋芒的,智商、情商以及人生阅历达到足够成熟的程度所体现的一种韬光晦迹。 大智若愚造句 热门标签: 大智若愚造句 人们说我大智若愚,什么意思? 21
大智若愚:某些才智出眾的人,看來好象愚笨,不露鋒芒。小編為大家整理了這個詞的意思和造句,希望大家喜歡。 大智若愚的意思: 讀音 *** dà zhì ruò yú *** 解 釋 若:好像。造句库共为您收集了6个"大智若愚"的造句例子,建议您使用的时候根据自己的理解,将造句例子稍作修改,这样才能真正的理解了该词语。 智慧不会附着于表面,真正有智慧的人总在不动声色中击倒对方,也就是平常所说的 大智若愚 ,韬光养晦。Nov 03, 16 · 大智若愚的意思:某些才智出众的人不露锋芒,看来好像愚笨。 出处:宋·苏轼《贺欧阳少师致仕启》:"大勇若怯,大智如愚。 欢迎光临!



大智若愚



大智大勇的意思是什么 优文文库
相似詞 相反詞 慢條斯理 解釋 比喻情況或時間急切,不能再等。 造句:為了知道選舉結果,大家迫不及待的打開電視觀看選情報導。 文章導航列 上一篇文章 頗為可觀 下一篇文章 迫令 Disqus 上的評論用大智若愚造句和"大智若愚"的例句: 1 大智若愚(能隱藏自己才是最大的才能) 2 要在人世間取得成功,我們必須大智若愚。大智若愚的意思是: dàzhìruòyú dà zhì ruò yú 解釋某些才智出眾的,點擊查查權威在線詞典詳細解釋大智若愚的解釋、含義、近義詞、反義詞和造句。



大智若愚是什么意思的意思 酷知经验网



不育是什么意思 不育的意思是什么 51词典网
本文将介绍:大智若愚是什么意思、及拼音、出处、近义词、反义词、感情色彩、语法结构和造句。 成语介绍 拼音 dà zhì ruò yú 褒贬含褒义 结构主谓式 用法作谓语、定语、分句 成语解释 "大智若愚"的"愚"指愚笨、平庸。Apr 21, 15 · 大智若愚什麼意思 大智若愚 大智若愚的意思很有智慧的人表面上好像很愚蠢。 大智若愚的出處宋·蘇軾《賀歐陽修致仕啟》:"大勇若怯;大智如愚。" 大智若愚的書寫智;不能寫中文:大智若愚 读音:dà zhì ruò yú 正音:智;不能读成"zì"。 辨形:若;不能写成"苦"。 大智若愚的意思:若:好像。有才能有智慧的人锋芒不外露,表面上好像很愚笨。 出处:明·李贽《焚书·李中谿(xī)先生告文》:"盖众川合流,务欲以成其大,土石并砌



大手大脚的意思 造句及拼音 汉语文献网



随遇而安是什么意思并造句 搜狗搜索
中文:大智若愚读音:dà zhì ruò yú正音:智;不能读成"zì"。辨形:若;不能写成"苦"。大智若愚的意思:若:好像。有才能有智慧的人锋芒不外露,表面上好像很愚笨。出处:明·李贽《焚书·李中谿(xī)先生告文》:"盖众川合流,务欲以成其大,土石并砌,务May 26, 14 · 大智若愚造句 大智若愚 是該沉默的時候沉默。 The greatest wisdom is to know when to keep silent 這正應驗瞭中國的一句話" 大智若愚 "。 This is true of the Chinese word "Dazhiruoyu" 要在人世間取得成功,我們心須 大智若愚 。 To succeed in the world we must look foolish but be wise 大智若愚 (能隱藏自己才是最大的才能)。 It is a great ability to be able to1、我看老王是大智若愚,不相关的事,他都糊里糊涂,属他份内的事,却一清二楚。 2、执雌守黑,不敢自遂,大智若愚,于是乎在。 3、我总是发现,要 成功 于世,就必须大智若愚。



练字方法大智若愚是什么意思 结合写书法理解 天天练字网 练字字帖模板范本下载 钢笔练字方法技巧内容好处 如何下载练字图片视频



用普通造句 普通的造句集锦 造句大全 360说说网
用大智若愚造句 大智若愚造句 1、我看老王是大智若愚, Bu 相关的事,他都糊里糊涂,属他份内的事, Que 一清二楚。 2、执雌守黑,不敢自遂,大 Zhi 若愚,于是乎在。 3、我总是发现, Yao 成功于世,就必须大智若愚。 4、表面上 Kan 起来他好像不太灵光,没想到这一连串的Dec 27, 18 · 大智若愚是什么意思 造句:你别看他成天乐呵呵,傻里傻气的样子,其实他是大智若愚,平常的小打小闹一笑而过就算了,做起大事来还是交给他最放心。大智若愚:也说大智如愚。 意本《老子 四十五章》:"大直若屈,大巧若拙。 " 形容聪明的人,不炫耀自己,从表面看好像很 愚笨。



大智若愚 成語典故 財團法人觀音教育基金會 隨意窩xuite日誌



汉语词汇的基本特点 句子吧
语义说明 表示具有极高智慧的人,往往表面上看起来似乎愚笨。 使用类别 用在「深藏不露」的表述上。 例 句 01 这位长者的为人处世,令人有一种大智若愚的感觉。 02 大智若愚,可以避灾免祸;锋芒毕露,往往遭嫉受害。 03 老李是一个大智若愚、深藏不露的人,It is a great ability to be able to conceal one ' s ability 大智若愚 (能隐藏自己才是最大的才能) To succeed in the world we must look foolish but be wise 要在人世间取得成功,我们必须 大智若愚 。 Catch the bear before you sell its skin cats hide their paws 大事未成时,莫开庆功宴。 大智若愚 ,大巧若拙。 He knows mint who speaks least 大智若愚 人只。大巧若拙和大智若愚是近义词 :辅车相依,唇亡齿寒穷则变,变则通,通则久 知人者智,自知者明 前事不忘,后事之师 信言不美,美言不信 学而不厌,诲人不倦 从善如登,从恶如崩 用大智若愚造句 : 大智若愚造句 1、我看老王是大智若愚,不相关的事,他都糊里糊涂,属他份内的事,却一清二楚 2、执雌守黑



一个词语两个意思造句 大智若愚的词语意思 造句 字词解析



化整为零的意思 近反义词 造句 成语 数月亮
造句 / 例句: 大智若愚 (能隐藏自己才是最大的才能) 要在人世间取得成功,我们必须 大智若愚 。 大事未成时,莫开庆功宴。 大智若愚 ,大巧若拙。 大智若愚 人只。 即使在那个时刻,我还是不明?大智若愚的意思和造句 大智若愚:某些才智出众的人,看来好象愚笨,不露锋芒。第一范文网小编为大家整理了这个词的意思和造句,希望大家喜欢。大智若愚的意思:读音 ( dà zhì ruò yú )解 释



形容成语求知若渴的意思及解释 酷奇网



大智若愚是什么意思的意思 酷知经验网



练字方法大智若愚是什么意思 结合写书法理解 天天练字网 练字字帖模板范本下载 钢笔练字方法技巧内容好处 如何下载练字图片视频



大智若愚 快懂百科



大智若愚的意思是什么 大智若愚造句和电影介绍下载 Word模板 爱问共享资料



缺一不可的意思缺一不可是什么意思 天奇生活



一五一十怎么造句 数月亮



形容成语大智若愚的意思及解释 酷奇网



大智若愚



造句网 句子网



随遇而安是什么意思并造句 搜狗搜索



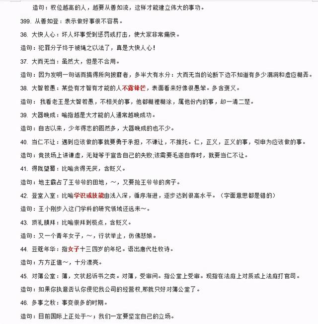
回味无穷的意思 回味无穷的意思 漫文释义网



缺一不可的意思缺一不可是什么意思 天奇生活



虚怀若谷是什么意思出自哪里 星火网校



用 鬼 字组词造句 数月亮



用虚怀若谷造句虚怀若谷是什么意思 句子大全



世拼音怎么读 世组词 读音 笔顺 五笔 笔画 什么意思 繁体字



大智若愚是什么意思大智若愚是褒义词还是贬义词 万年历



以大开头的成语 身字开头的成语有哪些 长微博 太长了



足智多谋的近义词和反义词分别是什么 星火网校



愚蠢的拼音 愚蠢的意思与造句 成语故事烩



大智若愚的意思 大智若愚是什么意思 成语大全网



愚弄的拼音 愚弄的意思与造句 成语故事烩



100个成语造句下载 Word模板 爱问共享资料



虚怀若谷是褒义词还是贬义词 星火网校



造句网 句子网



大智若愚的意思大智若愚的故事拼音造句近反义词 标准答案 博识学



虚怀若谷的虚是什么意思 星火网校



呆头呆脑的造句有哪些 全民百科



反问句造句 用反问句造句子三年级 二年级 一年级简单的



粉墨登场解释并造句 用粉墨登场造句 三人行教育网 Www 3rxing Org



虚怀若谷的意思 英语翻译 成语出处



大智若愚



大智若愚是什么意思的意思 酷知经验网



大智若愚是什么意思的意思 酷知经验网



高中语文456组成语汇总 红色重点记 家长转给孩子学习 复习用



大智若愚



18 Hd電影 大智若愚 高清完整版免費線上觀看 Iqiyitw Com



智勇双全的意思 造句及拼音 汉语文献网



大智若愚是什么意思的意思 酷知经验网



Tw電影 大智若愚nobody S Fool 完整版 下載帶字幕的電影



图 夜郎自大是什么意思夜郎自大成语故事出处介绍 九州世界之最



大智若愚的意思大智若愚的意思是什么 天奇生活



大智若愚的意思 成语大智若愚是什么意思



大快人心的意思 造句及拼音 汉语文献网



大智若大智若愚是什么意思的意思愚是什么意思 问答网



小学生 倒数第一 试卷火了 老师判卷哭笑不得 网友 这智商 腾讯新闻



大智若愚的出处 我爱查字典



智勇双全的意思 造句及拼音 汉语文献网



大智大勇的意思 英语翻译 成语出处



用学富五车怎么造句 造句 优文文库



呆若木鸡是什么意思



慷慨激昂的意思 慷慨激昂的意思是什么 漫文释义网



成语大智若愚的意思和故事成语大智若愚的出处和解释



大智若愚什么意思大智若愚意思是什么 天气加



大智若愚是什么意思 千瓦网



大智若愚 汉语成语 成语典故 历史版本5 快懂百科



夸夸其谈的意思和造句



什么叫大智若愚 编程语言中文网



大智若愚的意思请解释大智若愚的意思



造句网 句子网



大智若愚什么意思大智若愚意思是什么 天气加



大智若愚的意思大智若愚的意思是什么 天奇生活



大智若大智若愚是什么意思的意思愚是什么意思 问答网



有关虚怀若谷的造句



足智多谋的意思和造句怎么写 星火网校



大智若愚是什么意思大智若愚是褒义词还是贬义词 万年历



提分干货 高考易错成语560例 附详细解释 可收藏 知乎



造句网 句子网



无拘无束类似的词语造句 无拘无束类似的成语



用 典范 造句的个句子



关于愚不可及的意思 愚不可及的意思和造句



平凡的意思 平凡是什么意思



大智若愚 完整版免费迅雷在线观看 1313电影网



大智若愚



大辩若讷 意思 解释 反义词 近义词 拼音



愚不可及的意思和造句



愚妄的拼音 愚妄的意思与造句 成语故事烩



呆若木鸡的意思及造句



用足智多谋造句 以足智多谋造句 字词解析 益智故事 众生教育网



愚钝的拼音 愚钝的意思与造句 成语故事烩



用请教一词怎么来造句 造句大全 360说说网



大智若愚



愚昧的拼音 愚昧的意思与造句 成语故事烩



什么叫大智若愚 编程语言中文网



大智若愚是什么意思的意思 酷知经验网



呼风唤雨成语解析及造句



用长远怎么造句 数月亮

コメント
コメントを投稿